Painless Software Development: What’s That? - IntexSoft
August 27, 2021 • by Dora

Painless Software Development: What’s That?

Business
Painless development
image

Any software development project comes down to the following scheme: planning, requirements, design, build, document, test, deploy, maintain.

 

For the development of any project you need a whole team of people, not only developers, but designers, QA engineers, project managers, etc. When a business has its own in-house IT department, the product development becomes the most transparent, but the most complex process – you need not only find the people, provide them with all the stuff, but make them work together effectively.

 

So a lot of companies and businesses worldwide apply for outsourcing or outstaffing. And here different issues can take place. Among them:

 

  • The provider has not enough specialists in-house, therefore they involve third-party companies. In such cases the process of software development could require more time and money.

 

  • Sometimes, the software dev companies could cut some specialists off the project, for example, QA engineers. As a result, the product goes life “half-baked” and incomplete.

 

  • Absence of constant tech support of the product.
    80% of the budget spent while 40% of the project is ready (the real situation our Client faced after which they reached out to our company)

 

  • Sometimes, there is a risk of leak of important data: ideas, code, etc.

 

  • And a lot of other smaller things that could affect the quality of a product and total cost.

 

How does IntexSoft manage all the issues mentioned? That’s the topic we disclose in the article.

 

The core of software development in IntexSoft

 

First of all, a couple of words about our company.

 

IntexSoft is a Belarus-based software development company founded in 2001. We develop end-to-end software solutions for businesses, mainly midsize and enterprises, from the European Union countries, Russia and the US.

 

We started as a small startup with 4 Java developers. Growing as a company, we knew we wanted to cover all the software needs by ourselves, without involving third-party companies.

 

And here we are now: a full-cycle software development company with 250+ specialists under one roof.

 

At IntexSoft, we do our best to adhere to flexibility, adapting to changing requirements, continuous tech improvement, and interaction within the team and personally with the client. In other words, we are following the Agile methodology of software development.

 

We’ve got all necessary kinds of services for developing a product from scratch, software upgrade, maintenance and more.

 

What about models of cooperation?

 

We mainly work with our clients according to 2 models:

 

Project development: Fixed price

 

If you are searching for a tech partner to transform your idea into software and do not have an in-house IT department – this model is of your choice. As a client you get free tech consultation, strict NDA from our side, total focus on your project from A to Z, and a dedicated team of professionals who build software according to your business vision and needs.

 

Our sales managers together with BA specialists carefully evaluate all the efforts needed, negotiate the total price with the client, and then the magic of design and coding begins.

 

Sometimes, we use the Hybrid model of payment, where a particular project part (Sprint, or Milestone) is evaluated and paid separately.

 

Anyway, it all depends on the needs and challenges. And we are always ready to offer you the best option.

 

Staff augmentation: Time & Material

 

We offer 200+ tech professionals under one roof to extend an in-house team, and stay on the schedule with the project.

 

As a client, you get access to all skilled pros you need including senior/middle web or mobile devs, QA engineers, UX/UI designers and DevOps specialists.

A classic hourly-rate model works here: the client company pays for hours spent on the development.

 

Just in case, here is an article describing all the possible contracts and models of cooperation with IntexSoft.

 

“Life savers” we offer to free you from any headache

 

For Tech and IT companies

 

When it comes to staff augmentation, we understand the priorities the client company has here: professional level of developers and their background, team stability and synergy, timely feedback, etc.

 

So how the process is structured here and what perks do we offer.

 

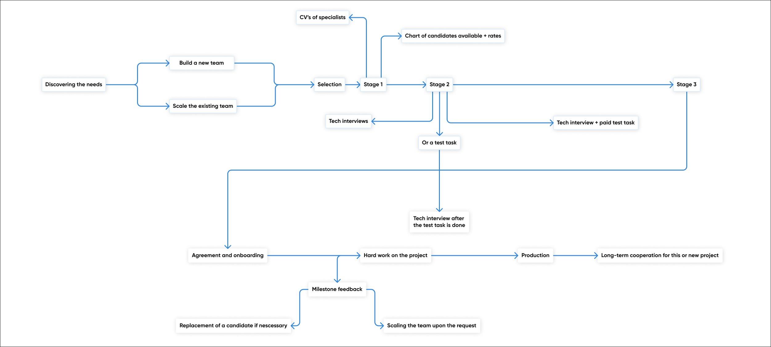
1. A new team or augmentation of the existing one

 

If you need a new team, we form a custom-structured and fully-packaged crew of specialists you need: Team Lead, developers of different levels, QAs and AQAs, DevOps, etc.

 

If you need to scale the existing team, we cover all the skills you lack.

 

What do we do to build a team of a perfect fit in a scheme:

 

 

It’s worth to unveil some details here:

 

  • on the Stage 2 of the Selection we can provide you with both tech interviews with candidates and a paid test task which can be built in your real system or project afterwards

 

  • we are serious about the project success, that’s why we can replace the member of the team on the request of the client

 

  • when the project is scaled, we are all set to scale the team as well

 

  • long-term cooperation: you can be sure the team will stay with you as long as you need them

 

So let’s get back to the other benefits on our list.

 

2. HR direction: recruitment of tech specialists

 

When the client company has no in-house HR department, we offer our recruitment forces to find people of certain skills and scale the staff for further business development.

 

3. Education on request

 

Our people are enthusiastic about new technologies and challenging tasks. So, when the project requires new technology the members of the team are not experienced in – we are ready to run!

 

And here we offer 2 ways: education out-of-the-project and within-the-project. Out-of-the-project education is more about the perspectives. The education within-the-project is a bit different. When the team and the client have been working together for a long time and already have a strong connection, but there is a need for new technology which is out of our stack – we learn it hard within the established terms to make everything work!

 

 

“Relievers” for Businesses

 

For companies having no in-house IT department we cover the whole complex roadmap of the software development: from the idea discovery to the maintenance of the product.

 

How do we handle the pains?

 

1. Business analysis and project management first

 

To make a product work as expected, we offer business analysis services. BA minimizes the risk that the solution won’t meet your requirements. BAs specialists are a strong communication bridge between stakeholders and the development team. They are involved in the project throughout the whole life cycle: they carry out the discovery workshops, identify goals and challenges, estimate the efforts, prepare, validate and communicate the requirements with the team and many more.


In the case of small projects, we offer project managers to handle the process, since PMs have enough skills to formulate the vision and requirement, communicate them to the team who will transform it all into the software.

 

2. No third parties involved

 

We do not engage other IT companies and contractors for implementing the projects of our clients. And that’s not because we “just don’t want to”. It is one of our principles that stands for the quality of the software, on-time delivery, fair price & rates, and guarantees there will be no leak of critical data (ideas, code, databases, etc).

 

3. Strict NDA

 

This point flows out of the previous one: we respect and understand the high importance of data safety. Therefore, we sign a strict NDA upon the request of the client and assure the 100% safety of confidential information noted.

 

4. Test phase of the idea and PoC

 

There are different ways to validate the idea before starting to develop a product. We offer our clients the Proof of Concept. The Proof of Concept format itself is much closer to research than developing a working product. Only a small part of the system is tested – critical functionality.Considering that product development based on new technologies can be too risky or hassle, PoC is becoming an indispensable tool to save you time, resources, and money.In such cases, having received the green light during the PoC phase, the team can start developing a project from scratch.

 

P.S. To dive a bit deeper, check our post: different ways to validate the app idea.

 

5. Finishing and modifying the products

 

There are situations when the product is not 100% done or is raw, requires new modules, upgrades/updates, or a lot of fixes. As a rule, such a scenario is a result of unsuccessful cooperation with an IT provider.

 

Here we step into the breach and do our best to “recover” the solution. We offer QA and engineering forces to finish ‘half-baked’ products, offer to build a dedicated team and migrate out-of-date systems to new technologies, or develop new modules or parts of the software to help your business move forward.

 

6. Tech support

 

There are cases when an IT provider (after the period of free tech support passes) does not bother themselves with the maintenance of the product developed. So the business needs to rapidly find a rescue company, otherwise, the absence of support could lead to failures and money losses. If this is the case, we offer paid software support to ensure the solution will function as it should and reach your business goals.

 

So, how about start working together? Contact us and we will bring your project to life.

Written by

image

Dora

Marketing Manager

FAVORITES OF THE MONTH

Don't miss our updates